반응형
FortiGate 방화벽 정책 UTM 기능 처리 순서
FortiGate 방화벽 정책에 AV, IPS, APP등 여러 가지 기능이 활성화되어 있을 때 기능 처리 순서
- 아래의 순서대로 적용합니다.
1. IPS
2. Application Control
3. VoIP
4. DLP
5. Spam filter
6. Web filtering
7. Anti Virus

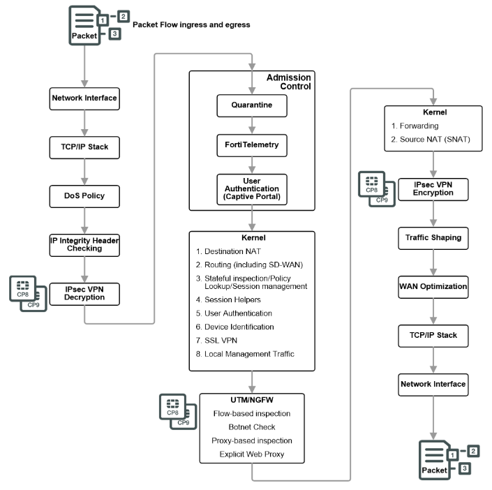
위 이미지는 FortiGate에 들어오고 나갈 때까지의 Packet 처리 단계
FortiGate 방화벽 정책 UTM 기능 처리 순서
반응형
'IT > Fortinet' 카테고리의 다른 글
| Fortinet 보안 뉴스레터 구독하기 (3) | 2025.02.19 |
|---|---|
| Fortigate HTTP Method 제어 (1) | 2025.02.14 |
| Fortigate 방화벽 정책에 객체가 많을 때 (2) | 2025.02.06 |
| Fortigate Webfilter 및 Antispam 기능 비활성화 방법 (0) | 2025.02.03 |
| Fortigate Local-in-policy와 Trusted Hosts (0) | 2025.02.01 |